華中農業大學自考微信交流群
掃一掃加入微信交流群與考生自由互動、并且能直接與資深老師進行交流、解答
華中農業大學自考熱門
2023年華中農業大學自考本科學位外語考試通知
來源:華中農業大學自考 發布時間:2023-03-10 查看:次
有報考華中農業大學自考本科的同學嗎?近期,華中農業大學繼續教育學院發布了2023年華中農業大學自考本科生申請學士學位外語考試通知,具體考試安排如下:

一、考試安排
1.考試時間:3月25日上午9:00-10:30
請于開考前半小時登錄考試客戶端及監控系統,進行考前準備。9:15后考生不能登錄系統考試,10:00后考生可提交試卷。
2.考試方式
本次考試采用“在線考試”方式。學校通過“易考通客戶端”及“鷹眼監控”系統對考生考試過程進行“雙機位視頻監控”。考前人臉識別驗證,考試過程全程錄像,學校安排監考員進行全程監控。請各位考生誠信應考,一旦發現違規作弊行為,成績記為0分,并將按照國家及學校相關文件進行處理,不能授予學士學位。
3.考試準備
請考生在獨立、安靜、無他人打擾的房間內進行考試。考前務必在電腦下載安裝“易考通客戶端”,同時手機登錄“鷹眼監控”第二機位,兩者缺一不可,否則將被記錄為缺考,考試成績按0分記錄。請考生考前認真閱讀《易考通客戶端安裝及考試說明及鷹眼系統操作手冊》(附件1),做好考試設備及考試環境準備。
二、模擬測試安排
1.模擬測試時間:3月20日9:00—3月22日18:00
2.模擬測試要求
學生須在規定時間內登陸“易考通客戶端”“鷹眼監控”進行考前模擬測試,熟悉考試流程,提前做好軟硬件、網絡環境的考試準備。模擬測試期間,每位考生有3次模擬考的機會,模擬測試題目內容與正式考試無關,不計入成績。如模擬測試中,所有軟硬件、網絡環境等一切順利,建議正式考試繼續使用此考試設備和網絡環境。
考生因未按要求參加模擬測試,導致正式考試中設備調試失敗、人臉識別不通過等而影響考試的,責任由考生自行承擔。
“易考通客戶端”“鷹眼監控”在模擬測試期間、正式考試前30分鐘允許進入,平時無法登錄。
三、考試注意事項
1.考試開始前30分鐘,考生可登錄“易考通客戶端”候考,同時打開并登陸“鷹眼監控”。為避免意外情況影響考試,請盡量提前登錄,合理安排好考試時間。
2.考試開始前10分鐘,請考生使用“鷹眼監控”對考場環視一周,保證能清晰拍攝到考場座位、電腦、房間內情況、以及無其他人在場等。
3.考試中,考生必須同時開啟“易考通客戶端”“鷹眼監控”,方可進入考試。
4.開考后15分鐘,尚未登錄考試系統的考生不得進入,視為“缺考”,考試成績按0分記錄。
5.考試結束前30分鐘,考生可交卷,到達考試結束時間后,系統將自動交卷,考生無法繼續作答。
6.不按要求擺放第二機位(手機鷹眼監控)、不聽指令的學生,視為作弊,按相關違規辦法處理。
7.考試期間,監考老師會通過“易考通客戶端”“鷹眼監控”進行全程監控,客戶端會通過攝像頭不間斷進行人臉識別。若考試系統檢測判定為非考生本人的,視為作弊,按相關違規辦法處理。
8.考試期間,如出現斷電、斷網等突發情況影響考試的,不予補考。
9.考生應當自覺遵守考試要求及考場規則,服從監考人員管理,不得以任何理由妨礙監考員履行職責。
10.考試過程中及考試結束后,學校將統一對考生考中的異常、違紀、作弊行為進行審核,如核實發現存在違規違紀、作弊行為,本次考試成績無效。
11.請考生做好考前復習,不要聽信有關學位考試復習或考試的虛假宣傳和承諾,謹防上當受騙。
四、系統平臺技術人員聯系方式
1.考前準備期間,如有問題可聯系以下技術工作人員:
QQ:3638076469、1348382960
工作時段:3月9日至3月19日上午9:00-11:00,下午14:00-17:00
2.模擬考試及考試期間,如有問題可聯系以下技術工作人員:
QQ:3638076469、3577190995、1348382960
工作時段:3月20日至3月22日、3月25日上午9:00-11:00,下午14:00-17:00
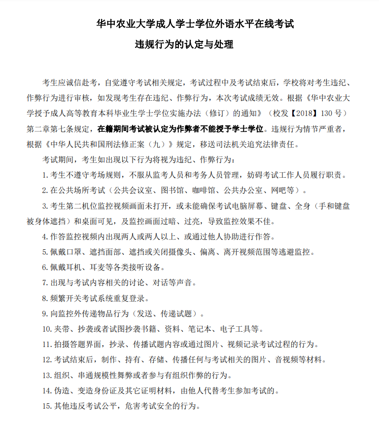
附件2《學位外語考生違規行為的認定與處理》

以上就是2023年華中農業大學自考本科生申請學士學位外語考試通知了,大家注意考試時間和模擬考試安排,過程中如果遇到了問題可以聯系一下院校的電話哦!







