2020年5月湖北省自考前置學歷查驗及課程免考網上辦理須知
來源:華中農業大學自考 發布時間:2020-05-18 查看:125次
2020年5月湖北省自考前置學歷查驗及課程免考網上辦理須知
2020年5月我省自學考試前置學歷查驗及課程免考將繼續在“湖北省高等教育自學考試綜合業務管理平臺”中進行,考生須通過“湖北省高等教育自學考試考生服務平臺”(以下簡稱“考生服務平臺”)登錄進入辦理。為確保該項工作順利進行,現將有關事項安排告知如下:
一、辦理前置學歷查驗和課程免考之前考生本人須確認的事項
(一)已通過“考生服務平臺”進行在籍注冊和信息確認。
(二)考生所持有的學歷證書、非學歷證書信息是辦理課程免考的前提。考生務必提前登錄“考生服務平臺”確認是否已驗證本人所持有的學歷證書,是否準確填寫非學歷證書信息。如“考生服務平臺”沒有相關證書信息,請按照“考生服務平臺”的提示添加并準確填報學歷證書、非學歷證書信息。
(三)凡申請辦理本科層次專業畢業證的考生,必須在提交畢業證辦理申請之前完成前置學歷查驗。
二、工作安排
(一)前置學歷查驗時間安排:
1.辦理2020年5月課程免考前置學歷查驗網上申請截止時間為5月22日。
2.辦理2020年6月自學考試本科畢業證書的前置學歷查驗網上申請截止時間為5月31日。
(二)課程免考時間安排:
1. 受疫情影響,我省自學考試免考工作推遲了辦理時間。本著服務考生的原則,配合我省6月份自學考試畢業證辦理工作,本次自學考試課程免考時間安排如下:
網上申請時間5月15日—5月24日;網上確認時間5月19日—5月27日;網上終審時間5月28日—6月3日。
此次課程免考適用于2020年6月份申請辦理自學考試畢業證的考生。在此次申請免考的考生應已完成考試計劃的全部課程考試(含實踐性環節考核、畢業考核等)、僅差免考課程就能申請辦理自學考試畢業證,其他考生課程免考請延后申請。
2.為方便考生,減少人員聚集,課程免考現場確認環節改成網上提交相關材料照片后由考籍所在地進行網上確認。
網上確認分時段進行,具體時間由各確認單位根據工作安排確定,但網上確認結束時間不得早于網上申請結束時間。網上申請提交成功后考生務必在系統中及時查看網上確認時間等信息。
3.當次辦理結束后,考生可在“考生服務平臺”查詢免考辦理結果。
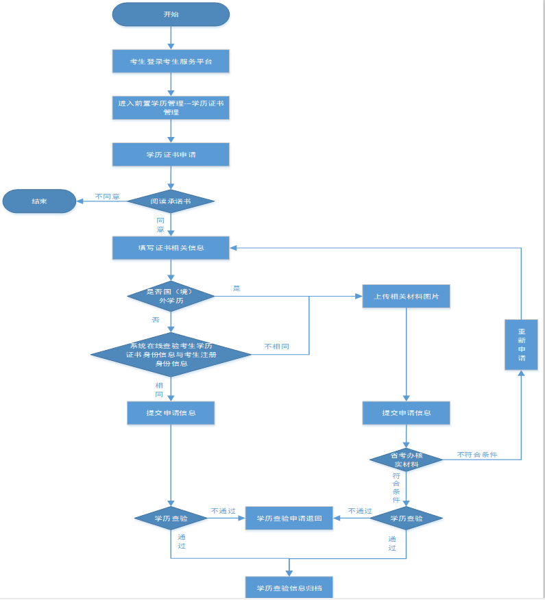
三、前置學歷查驗辦理流程

四、課程免考辦理流程
(一)登錄系統
考生登錄考生服務平臺
(http://219.140.60.48:8096/portal-web/)進入網上辦理系統。
(二)提交申請
按照學歷證書免考、非學歷證書免考分別選擇系統中對應的課程免考,準確填寫信息并上傳以下所需材料后提交:
1.使用學歷證書辦理免考的須上傳:學歷證書頒發單位出具的擬免考課程原考試成績單(畢業生登記表或原畢業學校檔案館復印并加蓋公章的成績單)清晰的照片。
2.非學歷證書免考的須上傳:非學歷證書原件清晰的照片;如非學歷證書的身份信息與系統中注冊姓名不一致的還須上傳身份信息變更材料清晰的照片(身份證、戶口本或公證機關出具的公證書)
考生網上提交的照片資料必須真實有效,圖像清晰,因圖片質量問題導致免考審核不通過的,考生自行負責。考生須對材料、信息的真實性負責,凡提交虛假材料獲取免考成績的,一經查實,按《國家教育考試違規處理辦法》處理。
(三)網上確認
各確認單位查詢核驗考生線上提交的材料,通過系統在線提交網上確認結果。
非學歷證書查詢核驗網址:
1. http://www.neea.edu.cn/
2. http://zscx.neea.edu.cn/
(四)網上終審及結果反饋
省教育考試院自考辦根據考生的課程免考申請、確認結果以及必要的材料對考生申請的課程免考進行審核。考生自行登錄“考生服務平臺”查詢課程免考審核結果。
1.學歷證書免考。學歷證書免考審核通過的,課程免考結果直接歸檔進入成績庫;審核不通過的,省教育考試院自考辦予以退回并說明退回原因。
2.非學歷證書免考。非學歷證書免考審核通過的,課程免考結果直接歸檔進入成績庫;審核不通過的,省教育考試院自考辦予以退回并說明退回原因。
五、其他事項
(一)2020年我省高等教育自學考試課程免考工作根據《高等教育自學考試暫行條例》《關于高等教育自學考試免考課程的試行規定》([89]考委字011號)、《教育部關于推進高等教育學分認定和轉換工作的意見》(教改[2016]3號)以及《湖北省高等教育自學考試課程免考實施辦法》《湖北省教育考試院關于自學考試課程免考貫徹實質等效原則有關事項的通知》等文件精神辦理。具體如下:
1.我省自學考試課程免考按照學歷層次相當、課程相同或相近、學分相當的原則,對符合條件的已取得國家承認學歷所學課程和高等教育自學考試課程進行審核認定。
(1)已取得的學歷層次不低于報考我省自學考試學歷層次的,可免考已學過、課程名稱和要求相當并取得合格成績的公共基礎課、同層次選考課。
(2)全日制普通高校的專科、本科的結業生、肄業生,報考我省自學考試專科層次專業,可免考已學過、課程名稱和要求相當并取得合格成績的公共基礎課;有專科前置學歷的全日制普通本科肄業生,報考我省自學考試本科層次專業,可免考已學過、課程名稱和要求相當并取得合格成績的公共基礎課;全日制普通本科結業生報考我省自學考試本科層次專業,可免考已學過、課程名稱和要求相當并取得合格成績的公共基礎課。
“課程名稱和要求相當”是指課程名稱相同或相近、學分不低于自學考試對應課程。全日制普通高校畢業生在校學習該課程的學時必須達到或超過自學考試專業計劃規定的要求(自學考試各課程每學分相當于18學時);自學考試畢業生按照課程代碼和課程名稱相同的原則或同層次選考課程為準執行。
2.取得全國大學英語四級、六級考試(CET)合格成績,全國英語等級考試(PETS)筆試合格成績,全國計算機等級考試(NCRE)證書的自學考試考生,免考自學考試相關課程。
(1)取得全國大學英語四級、六級考試(CET)合格成績(425分及以上)的自學考試考生,可按報考專業層次免考自學考試英語(一)、英語(二)課程。
(2)取得全國英語等級考試(PETS)二級及以上筆試合格成績(60分及以上)的自學考試考生,可按報考專業層次免考自學考試英語(一);取得全國英語等級考試(PETS)三級及以上筆試合格成績(60分及以上)的自學考試考生,還可以按報考專業層次免考自學考試英語(二)課程。
(3)取得全國計算機等級考試(NCRE)一級及以上等級證書的自學考試考生,可按報考專業層次免考自學考試計算機應用基礎、計算機應用基礎(實踐)課程;取得二級及以上等級證書的,還可以按報考專業層次免考自學考試管理系統中計算機應用、管理系統中計算機應用(實踐)課程。
3.我省課改新專業免考課程的學分數不超過專業核心課最低學分要求(即免考課程學分比例不超過擬畢業專業最低總學分的50%)。如通過各種方式已辦理的免考課程學分超過畢業專業最低總學分要求的50%,考生應補考本專業相應理論課程補足差額學分方可申請畢業。
(二)依據國家關于自學考試課程免考辦理有關規定,省內各市(州、林區)教育考試機構、主考學校等確認單位,應對考生提交的相關證明材料(學歷證書、原學歷頒發學校檔案館蓋章的成績單)與所申請的免考課程進行查驗核準。
(三)請考生合理安排時間,相關自學考試業務逾期當次不再辦理,自動進入下一個辦理周期。
(四)各確認單位應及時登錄“湖北省自學考試綜合業務管理系統”維護本單位網上確認時間,確保網上確認工作順利開展。







